Стрічка новин про штучний інтелект і машинне навчання

Головні новини та публікації щодня! Будьте на крок попереду: дізнавайтеся першими про нові ідеї, тренди та інновації у сфері технологій

Опанування регресії на основі гаусових процесів за допомогою scikit-learn

Для реалізації регресії на основі гауссових процесів у C# довелося ознайомитися з модулем scikit-learn для Python. Використання scikit GPR із функцією RBF забезпечило високу точність прогнозів та відповідні довірчі інтервали.

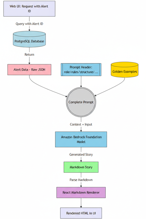
Захистіть свої бази знань Amazon Quick

Пошук і чат на основі штучного інтелекту допомагають користувачам знаходити відповіді у великих сховищах документів. Amazon Quick забезпечує детальний контроль доступу на рівні документів для конфіденційних документів у Amazon S3, гарантуючи, що переглядати вміст можуть лише уповноважені користувачі.

Студенти Массачусетського технологічного інституту отримали престижні стипендії «Найт-Хеннессі»

Студенти магістратури Массачусетського технологічного інституту (MIT) Саншайн Цзян (випуск 2025 року) та Руперт Лі (випуск 2024 року) отримали престижну стипендію «Найт-Хеннессі» для навчання в аспірантурі Стенфордського університету. Цзян спеціалізується на втіленій штучній інтелекту та робототехніці, а Лі досягає видатних успіхів у математиці, отримавши низку престижних стипендій та нагород.

Cline SDK: підтримка CLI, Kanban та багато іншого!

Компанія Cline представляє @cline/sdk — новий SDK на TypeScript, який забезпечує переробку її продуктів з метою підвищення гнучкості та масштабованості. Оновлена система управління агентами дозволяє безперешкодно переходити між сеансами та швидше виконувати завдання в Cline 2.0.

Революція у сфері комунікацій: Stream Vision Agents та Amazon Nova 2 Sonic

Платформа Vision Agents від Stream у поєднанні з Amazon Bedrock та Amazon Nova 2 Sonic спрощує створення голосових агентів, що працюють у режимі реального часу. Це рішення оптимізує складні процеси штучного інтелекту, забезпечуючи потокову передачу аудіо, розпізнавання мови та багатомовну підтримку для безперебійної роботи користувачів.

Розкриття небезпек, пов’язаних із моделями штучного інтелекту типу «чорний ящик»

Моделі штучного інтелекту типу «чорного ящика» ускладнюють процес прийняття рішень, що може призвести до значних фінансових втрат. Д-р Джеймс Маккафрі наголошує на необхідності використання пояснюваного штучного інтелекту для подолання розриву між точністю та прозорістю у прийнятті важливих бізнес-рішень.

Революційна метасистема підвищує продуктивність великих мовних моделей на LiveCodeBench Pro

Метасистема Poetiq демонструє чудові результати в тесті LiveCodeBench Pro, підвищуючи ефективність GPT 5.5 High до 93,9% та Gemini 3.1 Pro до 90,9% — перевершивши власну модель Google. Інноваційний підхід Poetiq автоматично оптимізує інтелектуальний алгоритм для вирішення завдань з кодування, демонструючи можливості рекурсивного самоудосконалення та адаптивність, незалежну від конкретної моделі.

Subnautica 2: зануртеся у ранній доступ на GeForce NOW

GeForce NOW представляє Subnautica 2 для безперебійної гри на будь-якому пристрої. У рамках івенту HITMAN World of Assassination можна отримати унікальні нагороди, зокрема предмети, створені за мотивами фільму «Казино «Рояль».

Підвищення точності роботи ботів за допомогою NLU з підтримкою Amazon Lex

Функція Amazon Lex Assisted NLU підвищує точність роботи ботів завдяки розумінню варіацій природної мови без необхідності ручного налаштування. Вона покращує класифікацію намірів на 92% та розпізнавання слотів на 84%, про що свідчать позитивні відгуки перших користувачів.

Обмежте можливості штучного інтелекту під час перегляду веб-сторінок за допомогою Amazon Bedrock AgentCore

Браузер Amazon Bedrock AgentCore тепер підтримує корпоративні політики Chrome та власні сертифікати кореневого центру сертифікації, забезпечуючи детальний контроль над поведінкою браузера AI-агента та його підключенням. Політики Chrome обмежують сферу дії агента, вимикають ризиковані функції браузера та відокремлюють управління політиками від розробки агентів, підвищуючи рівень безпеки для орг...

Незадовільні результати: регресія з градієнтним підсиленням на наборі даних про діабет

Відпрацьовуючи навички програмування, розробник протестував класс GradientBoostingRegressor з бібліотеки scikit на наборі даних про діабет, отримавши низьку точність. Незважаючи на зусилля з навчання, модель не змогла точно передбачити показники діабету.

GLiGuard: потужність безпеки в компактному корпусі

Компанія Fastino Labs випустила GLiGuard — модель модерації з точки зору безпеки, що має 300 мільйонів параметрів і перевершує більші моделі у 23–90 разів, працюючи при цьому до 16 разів швидше. GLiGuard переосмислює модерацію з точки зору безпеки як задачу класифікації тексту, забезпечуючи ефективну оцінку за різними параметрами.

Курсор миші на основі штучного інтелекту від Google DeepMind: врахування візуального контексту

DeepMind представляє курсор на базі штучного інтелекту, який перевершує можливості традиційної миші. Система від Google DeepMind, що працює на базі Gemini, спрямована на інтуїтивну взаємодію зі штучним інтелектом, що усуває необхідність у довгих текстових запитах.

Покращуйте роботу великих мовних моделей за допомогою Unity Catalog та SageMaker AI

Налагоджуйте великі мовні моделі за допомогою Amazon SageMaker AI та Databricks Unity Catalog, забезпечуючи суворе управління даними та дотримання нормативних вимог. Безпечно інтегруйте Unity Catalog із SageMaker AI за допомогою EMR Serverless для попередньої обробки даних, відстежуючи їх походження без шкоди для безпеки.

Революція у співпраці між людиною та штучним інтелектом завдяки мультимодальній архітектурі

Лабораторія Thinking Machines Lab пропонує моделі взаємодії, покликані докорінно змінити сферу штучного інтелекту, зробивши інтерактивність невід’ємною частиною самої моделі, а не додатковим елементом. Система включає модель взаємодії для обміну даними з користувачами в режимі реального часу та фонову модель для виконання більш складних завдань, що забезпечує безперебійну співпрацю та масштабу...